关闭
微信公众号
广西基层小微权力“监督一点通”
搜索
首页
信息公开
高层动态
工作动态
理论实践
案例警示
专题专栏
互动交流
当前位置:
首页
> 举报指南
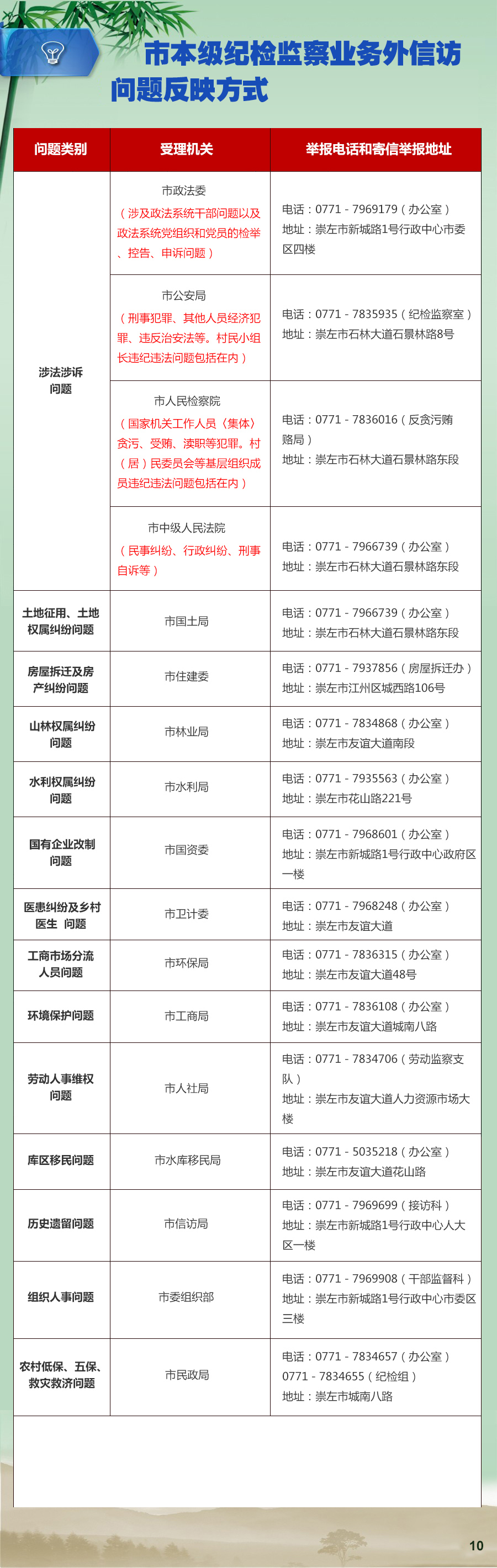
举报指南
举报方式
友情链接
中央纪委国家监委网站
广西纪检监察网
崇左市纪检监察网
龙州人民政府网
扶绥县纪检监察网
宁明县纪检监察网
凭祥市纪检监察网
天等县纪检监察网
江州区纪检监察网
大新县纪检监察网